随着我国老龄化的加速,50岁以上人群骨质疏松症患病率高达19.2%。ballbet贝博艾弗森官网大数据精准医疗高精尖中心的王晓刚团队及其合作团队跨界协作的最新研究成果,为众多骨质疏松患者带来了福音。该成果“The long noncoding RNA lnc-ob1 facilitates bone formation by upregulating Osterix in osteoblasts ”(成骨细胞中的lnc-ob1上调Osterix促进骨形成)于北京时间2019年4月8日在线发表在了《Nature Metabolism》上,这是该杂志首次以中国学者为通讯单位发表的研究类论文。

王晓刚,研究员。长期从事骨退行性病变精准医学研究。近年来建立起一套完整的核酸药物靶点筛选—核酸药物细胞特异性递送—核酸靶点转化应用的研究体系。作为通讯/第一作者发表SCI论文28篇,代表性论文发表在Nature Medicine、Nature Metabolism、ACS Nano、Nature Communications、JBMR等国际权威刊物(全部在国内完成),获2017年基金委优青项目资助。
生物学新晋热门领域剑指医学瓶颈
骨质疏松的发生发展和成骨细胞的活性密切相关,研究显示成骨细胞能力下降是骨质疏松发病的主要原因之一。目前应用于临床唯一高效促进成骨细胞功能、加速骨形成药物是甲状旁腺激素(简称PTH),但该药物存在着两年使用时限、治疗骨折效果有限、潜在骨肉瘤风险等弊端。所以,骨形成药物的开发“瓶颈”急需新的策略来解决。

为了寻找新的骨质疏松潜在治疗方案,王教授及其团队将目光投向了长非编码RNA (IncRNA)领域。作为生物体内数量最多的RNA类型,越来越多的IncRNA被发现可以影响细胞的功能、器官的发育以及多种疾病的发生发展。但是IncRNA在疾病中的功能和作用机制目前尚不明确。IncRNA虽被证明在体外研究系统中参与了成骨细胞的成熟和其前体细胞-间充质干细胞的成骨分化,但是否能在体内影响骨代谢、调节骨形成还不清楚。能否在众多的候选IncRNA中发现在体内促进成骨的保守性lncRNA分子,进而将lncRNA作为骨质疏松症干预的潜在靶点,是本领域亟待解决的问题。这也成为了王教授团队科学研究的主攻的方向。
多方合作,攻坚克难
研究涉猎范围较广,具体涉及到大数据转录组学、分子生物学等学科,是我国三个优青团队精诚合作、联合攻关的结果。其中暨南大学的张弓教授解决了候选靶点筛选的难题;同济大学的孙瑶教授系统而完善地评价了基因工程小鼠的骨表型;我校王晓刚教授擅长骨病理生理学、分子细胞生物学、动物遗传学和药物递送载体构建,找到了恰当的疾病过程和关键的研究对象,并深入探讨了药物发挥作用的机制,构建了成骨靶向的药物递送载体,实现了药物靶点的发现、验证和应用的骨质疏松精准治疗。
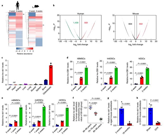
研究的关键——发现lnc-Ob1是一个艰难曲折的过程。团队希望找到成骨细胞特异性的靶点分子,从根本上增加骨量对抗骨质疏松。为此,团队使用小鼠和人的BMSCs(bone marrow stem cells,骨髓间充质干细胞)分化模型,利用链特异性建库技术对分化前后的细胞进行转录本超高深度测序,获得了600余G的原始数据(相当于一般测试的200倍数据量),然后利用团队自主研发的FANSe3算法进行分析。通过对这些差异表达的lncRNA基因在序列相似性、时序表达、基因组织等多方面进行的系统评估,课题组鉴定到一个人和小鼠成骨细胞中都特异性上调的lncRNA分子(命名为lnc-Ob1/lnc-OB1)。进一步研究表明,在老年人成骨细胞中lnc-OB1的表达发生增龄性下调;去卵巢和老年小鼠成骨细胞中lnc-Ob1的表达也发生显著下调。如上结果提示lnc-Ob1很可能与骨形成有密切关系,并且在骨质疏松发生发展过程中有重要的调控作用,这将为治疗骨质疏松提供一种潜在的新方案。


相比甲状旁腺激素PTH,团队发现的lnc-Ob1是一个成骨细胞特异性表达的分子,对其他组织细胞的作用很弱,运用团队构建的成骨细胞靶向递送技术,可以把副作用降到很低的水平。此外,团队从全新的角度深入发掘药物靶点,将对人类疾病的治疗带来革命性的促进作用。

家国情怀,服务社会
为了让研究成果尽快投入临床,团队下一步工作的关键点和难点将分析基于lnc-OB1靶向基因治疗的安全性。同时,lncRNA是一座生物医学研究的富矿,团队还将对此前研究中发现的大量候选分子进行深入研究与验证。王教授强调,只有在确保安全性的前提下,优异的疗效才是有意义的。骨质疏松作为老年退行性疾病,可以延缓而不能逆转。但是尽量降低骨质疏松骨折的发生概率,提高骨质疏松患者的生活质量,是医学工作者应该努力的方向。
高度重视患者需求,与王教授强烈的家国情怀和社会责任感密不可分。作为一名土生土长的本国学者,他一直希望课题组的同学能为祖国的发展奉献力量。面对当前绝大多数药物被国外垄断给国家带来巨大负担的情况,他深感痛心。他热切地表示科研工作者在正视国际差距的同时,也应该有民族自信心。“我们的硬件平台已经不比国外实验室差,我们需要一种胸怀天下,坚持不懈的精神,立足国内,做贝博特色的精准医疗,积极融入学校发展的大趋势,努力成为生物医药产学研发展的弄潮儿。”
文案:李欣欣 设计:杨彦卓
特别鸣谢:数据精准医疗高精尖中心
出品:贝博门户网站总编总监工作室
投稿:geoos@buaa.edu.cn